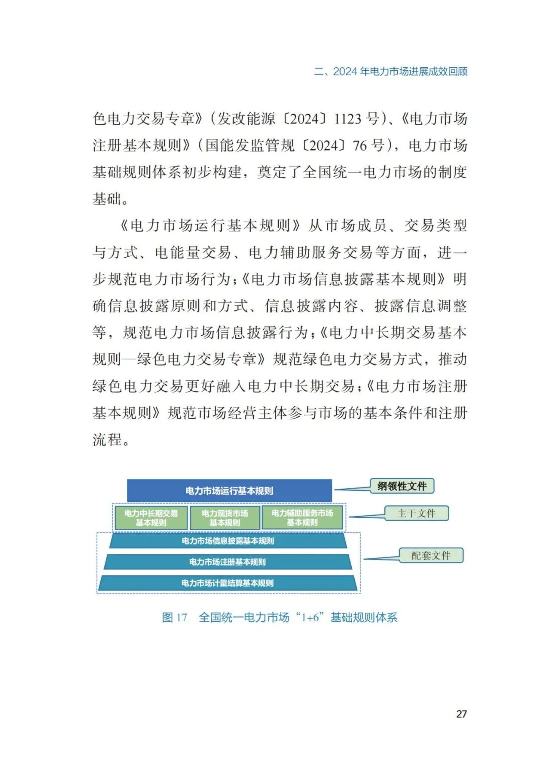
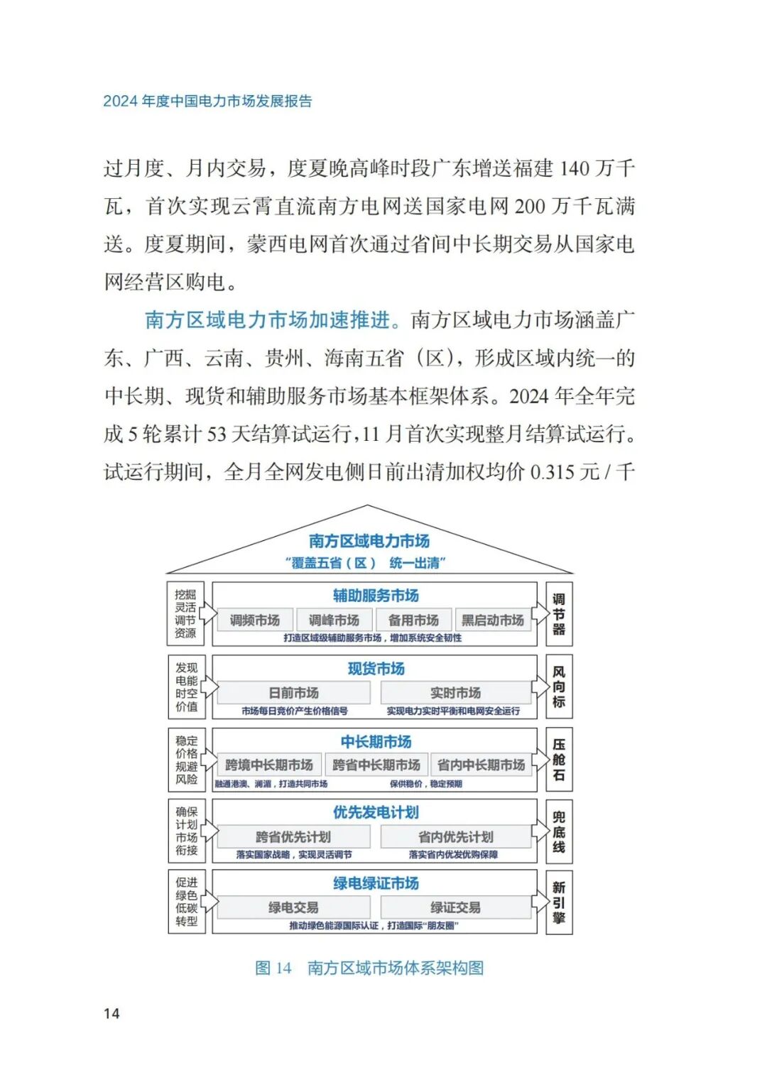
7月17日,国家能源局网站发布《2024年度中国电力市场发展报告》。
2024年,全国累计发电装机容量达33.49亿千瓦,新增发电装机容量4.29亿千瓦;其中,风光新增发电装机3.58亿千瓦,累计达14.07 亿千瓦,同比增长33.9%。
2024 年,全国发电量10.09万亿千瓦时,同比增长6.7%;其中,风光新增发电量3660亿千瓦时,占总新增发电量的58.1%,达到1.83万亿千瓦时。2024年,全国全社会用电量达9.85万亿千瓦时,同比增长 6.8%,2016—2024年年均增速 6.6%。
绿证交易量实现翻两番。2024年全国完成绿证交易4.46亿个,同比增长364%。其中,绿证单独交易2.77亿个,绿色电力交易绿证1.69 亿个。
绿证单独交易以跨省交易为主,2024年跨省绿证单独交易达2.56亿个,约占单独交易总量的92.32%。绿色电力交易以省内交易为主,2024年省内绿色电力交易绿证达1.52亿个,约占绿色电力交易绿证总量的89.64%。分省来看,2024年内蒙古自治区出售绿证规模最大、达8041万个,浙江省购买绿证规模最大、达7622万个。