登录
您的位置: 首页 重要讯息国家动态

《大气挥发性有机物在线监测仪校准规范》发布

2025-08-21   浏览次数:225

大气挥发性有机物在线监测仪校准规范,12月11日起实施

日前,国家市场监督管理总局批准发布了国家计量技术规范《大气挥发性有机物在线监测仪校准规范》(JJF 2257-2025)。本规范为首次发布。

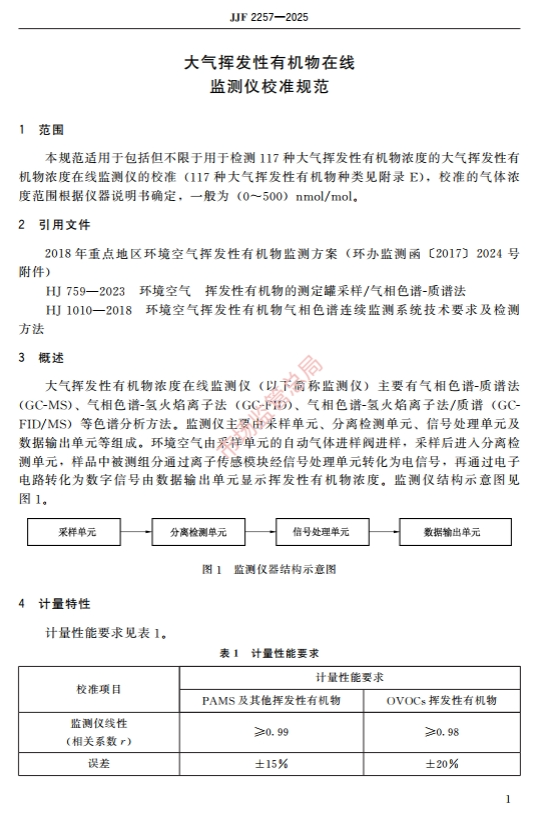
据了解,本规范适用于包括但不限于用于检测117种大气挥发性有机物浓度的大气挥发性有机物浓度在线监测仪的校准(117种大气挥发性有机物种类见附录E),校准的气体浓度范围根据仪器说明书确定,一般为(0~500)nmol/mol。

image.png

image.png

图片

图片

图片

图片

图片

4794bc65950cd09dd1c2b2655c40a5c4.png

b2bf8a207773a9d7c47b59f8df919621.png

图片

图片

图片

图片

图片

图片

图片

图片

图片

图片

图片

图片

图片

图片

图片

图片