登录
您的位置: 首页 联合会动态团体标准

河北环保联合会团体标准发布公告2025年 第1号(总第1号)

2025-11-17   浏览次数:6139

发布公告(4)_02.jpg

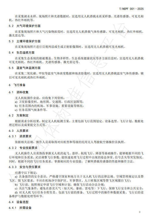
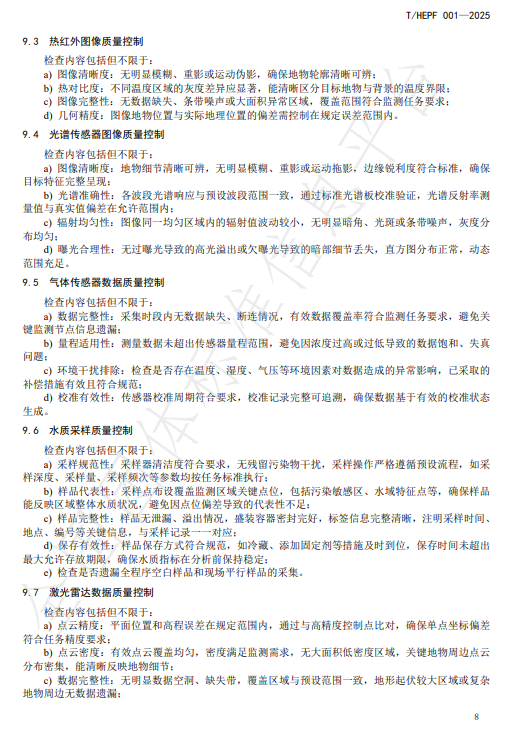
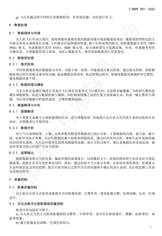
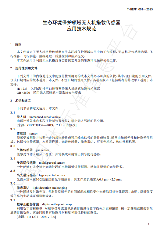
f408c152134874d6b7cf2dc792ccff3a.png

fc30626d44ccc14003ea10f6fbc47c30.png

7e7ecca6044ba89ab32f545d2fd30ad2.png

4924962f44fe3d8c7b32629ca503167e.png

b50d2f8bc015fd853730ada0ad21ad5e.png

080f762b6431f0109e1296c4e244c783.png

8570973e4701123bf1fe488426f7a6ac.png



1e9ee71774265cdf2271ad697c6b6153.png



5d846e06f7e80d6615f7067d3849a36a.png

1e97d83e0d63321a28c9ec0e2c35cd24.png

cba7fe97eb634cf5753ae97b7a3291cd.png


f6cb03f56271452a1d5901ae3c5debe1.png

打开链接可以直接在全国团体标准信息平台查看原文:全国团体标准信息平台