登录
您的位置: 首页 重要讯息国家动态

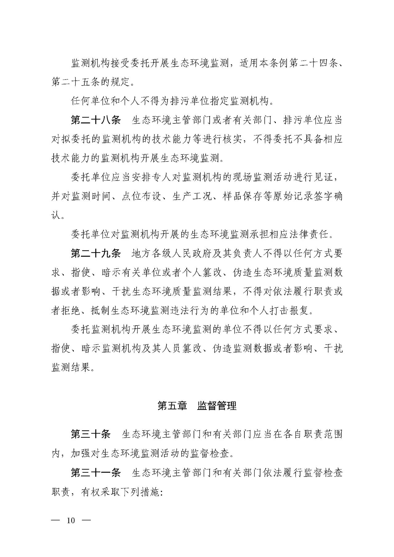
《生态环境监测条例(草案)》通过国务院常务会议审议

2025-11-07   浏览次数:223

87d530af60b536b781c98fb0493b0be4.png

2024年11月22日,生态部环境部公开征求《生态环境监测条例(草案征求意见稿)》,已经过去快一年时间。

在2025年10月17日,国务院总理李强主持召开国务院常务会议中,审议通过《生态环境监测条例(草案)》,并指出要加快建立现代化生态环境监测体系,健全天空地海一体化监测网络,完善监测标准和规范,加强监测数据质量管理,为生态文明和美丽中国建设提供有力支撑。

4deb383e8bfa65be06c260541bb3eee1.jpg

47d298cd4df86c50daf10b99e0e765e4.jpg



1e7311bd405ee0ecdef0b29ab10bd421.jpg

49b56870c9c0b32a4df25a1bc1ceac6a.jpg

f1761d073ebeeef2d047937be24ffa14.jpg

e20062b7b02631a4f400c2b48602f0af.jpg

7d5dd84c48e678de8424c53c77e73bf8.jpg



2c039e362c1babbf238cb94345ff8bd9.jpg

dc7b562c3bd5ad5e5a4e5d95a8ac29dc.jpg

c7d23692c40f67848b288597625ca1c9.jpg

cc7d581de2c3ed74c9f2214e87dba7c9.jpg


a2428a640d6595d90de4ee5be4883145.jpg

9d8807a6efaa05ae8ade2608ce7822e2.jpg