登录
您的位置: 首页 重要讯息国家动态

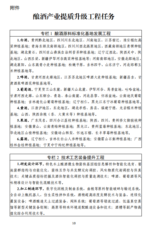
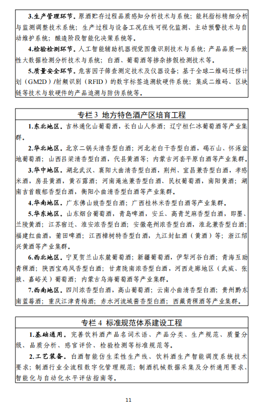
三部门关于印发《酿酒产业提质升级指导意见(2026—2030年)》的通知

2026-03-05   浏览次数:165

工业和信息化部 人力资源社会保障部 市场监管总局关于印发《酿酒产业提质升级指导意见(2026—2030年)》的通知



工信部联消费〔2026〕17号


各省、自治区、直辖市及计划单列市、新疆生产建设兵团工业和信息化主管部门,人力资源社会保障厅(局),市场监管局(厅、委):


现将《酿酒产业提质升级指导意见(2026—2030年)》印发给你们,请结合实际认真抓好落实。


工业和信息化部

人力资源社会保障部

市场监管总局

2026年2月9日

image.png

image.png

image.png

image.png

image.png

image.png

image.png

image.png

image.png

image.png

image.png

image.png