登录
您的位置: 首页 重要讯息国家动态

工业和信息化部等五部门关于印发《茶产业提质升级指导意见(2026—2030年)》的通知

2026-03-05   浏览次数:216

工信部联消费﹝2026﹞14号


各省、自治区、直辖市及计划单列市、新疆生产建设兵团工业和信息化、商务、文化和旅游主管部门,市场监管局(厅、委),供销合作社:

现将《茶产业提质升级指导意见(2026—2030年)》印发给你们,请结合实际认真抓好落实。



工业和信息化部

商务部

文化和旅游部

市场监管总局

中华全国供销合作总社

2026年1月19日

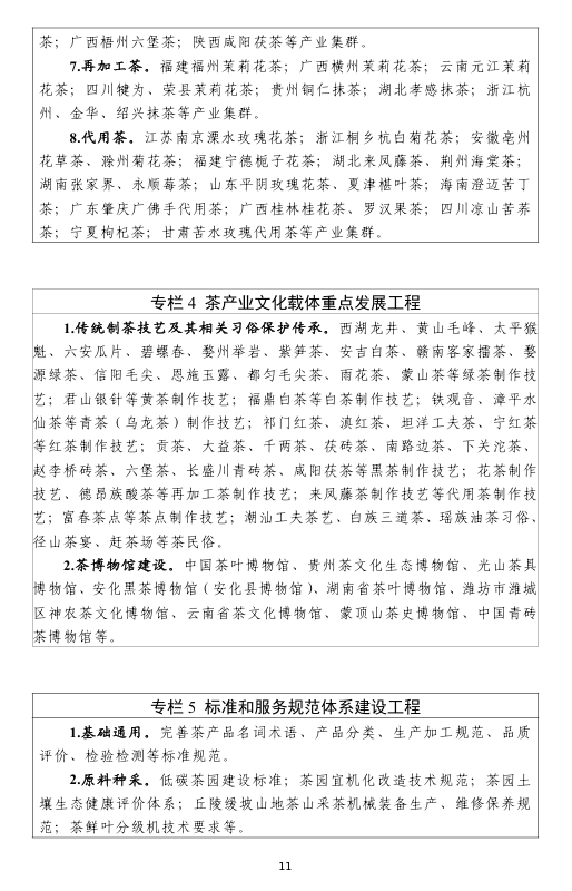
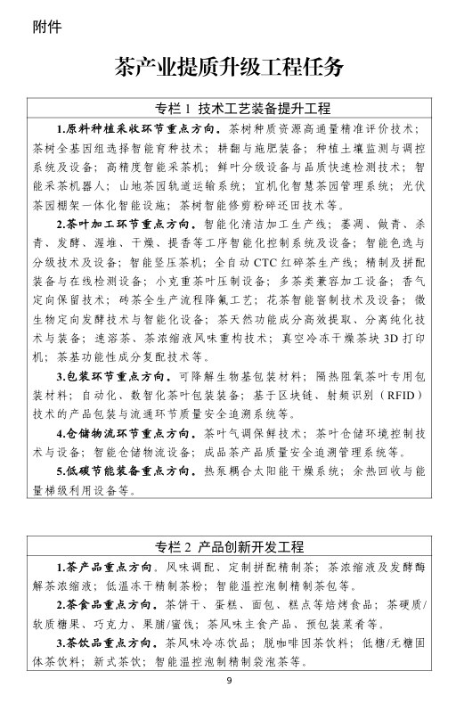
image.png

image.png

image.png

image.png

image.png

image.png

image.png

image.png

image.png

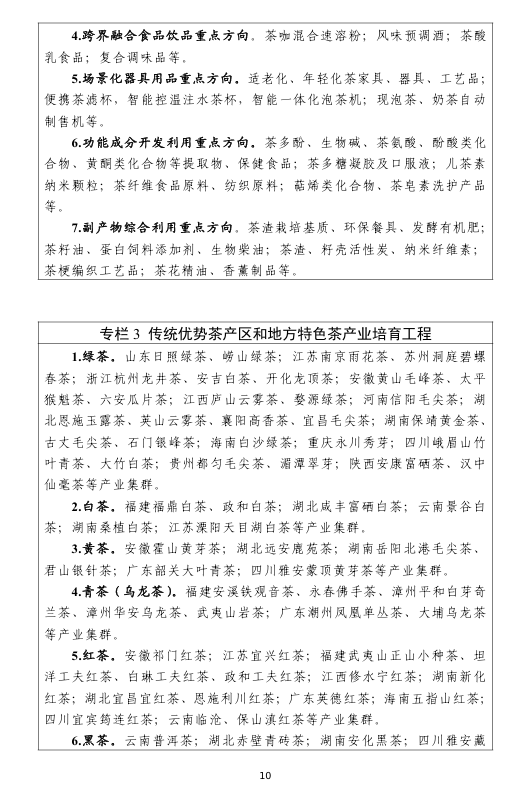
image.png

image.png

image.png